简述:
TX4203 系列产品是一种高效率、 低纹波、工作频率高的PFM升压DC-DC变换器芯片。
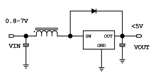
芯片仅需4个外围元件,就可以完成将低输入的电池电压升压到所需的工作电压,非常适合于普通电池应用的场合。
电路采用了高性能、低功耗的参考电压结构,同时在生产中引入修正技术,保证了输出电压的高输出精度及低温度漂移。
输出精度优于±2.5%,最高效率可达89%。
该芯片一共有四种封装形式: SOT-23、SOT23-5、 SOT89-3、 TO-92。 其中, SOT23-5封装内置了EN使能端。当EN使能端输入为低电平时,芯片处于关断省电状态,功耗最小。
封装:

输入电压 :2.5V
输出电压 :2.5-5V
输出电流 :300mA
静态电流 :15uA
开关频率: 300KHz
驱动方式:内置MOS
整流方式:同步整流
封装:
SOT-23
SOT-23-5
SOT-89

典型应用:
