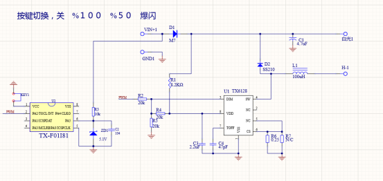
户外灯方案

适用于户外照明领域


客户要求的不同,我司有针对此类产品多种技术处理方案,技术资料也有所不同,所以不能直接呈现,有需求的客户请与k8凯发联系洽淡,谢谢!

image.png

灯珠数量:灯珠1

技术指标关机时电流进入uA

         电池供电,恒流输出