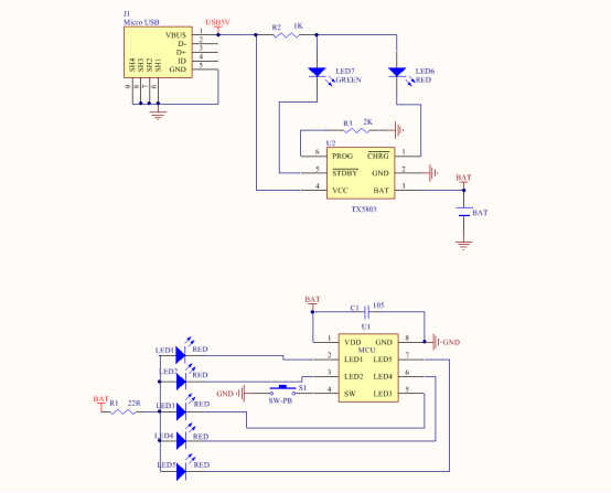
摩托车流水灯

轻按第一下开机进入模式1常亮轻按第二下进入模式2反复流水轻按三下快闪,第四下进入花样流水,再次单击关机,以此循环。


根据客户要求的不同,我司有针对此类产品多种技术处理方案,技术资料也有所不同,所以不能直接呈现,有需求的客户请与k8凯发联系洽淡,谢谢!

image.png


常用于摩托车夜间行驶警示